아키텍처
Source URL: https://docs.bullmq.io/guide/architecture
아키텍처
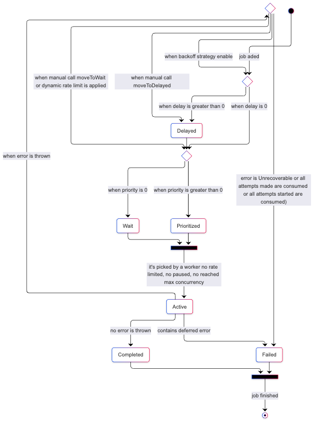
섹션 제목: “아키텍처”Bull 큐의 잠재력을 최대한 활용하려면 job의 라이프사이클을 이해하는 것이 중요합니다. 프로듀서가 Queue 인스턴스에서 add 메서드를 호출하는 순간부터, job은 완료되거나 실패할 때까지(기술적으로는 실패한 job도 재시도되어 새로운 라이프사이클을 가질 수 있음) 여러 상태를 거치는 라이프사이클에 들어갑니다.

job 라이프사이클 - Queue
job이 큐에 추가되면 다음 세 가지 상태 중 하나가 될 수 있습니다:
- “wait”: 처리되기 전에 모든 job이 먼저 들어가야 하는 대기 목록입니다.
- “prioritized”: 더 높은 우선순위를 가진 job이 먼저 처리됨을 의미합니다.
- “delayed”: job이 특정 timeout을 기다리거나 처리 대상으로 승격되기를 기다리는 상태를 의미합니다. 이러한 job은 직접 처리되지 않고, 대신 대기 목록의 맨 앞이나 우선순위 집합에 배치되며, worker가 유휴 상태가 되는 즉시 처리됩니다.
{% hint style=“warning” %}
우선순위는 0부터 2^21까지이며, 0이 가장 높은 우선순위입니다. 이는 Unix에서 사용되는 유사한 표준(https://en.wikipedia.org/wiki/Nice\\_(Unix), 숫자가 클수록 우선순위가 낮음)을 따릅니다.
{% endhint %}
job의 다음 상태는 “active” 상태입니다. active 상태는 집합으로 표현되며, 현재 처리 중인 job들(즉, 이전 장에서 설명한 process 함수에서 실행 중인 job들)을 의미합니다. job은 프로세스가 완료되거나 예외가 발생할 때까지 시간 제한 없이 active 상태에 머무를 수 있으며, 그 결과 최종적으로 “completed” 또는 “failed” 상태가 됩니다.
job을 추가하는 또 다른 방법은 flow producer 인스턴스에서 add 메서드를 사용하는 것입니다.

job 라이프사이클 - Flow Producer
flow producer로 job이 추가되면 세 가지 상태 중 하나가 될 수 있습니다. 자식이 없으면 “wait”, “prioritized“, “delayed“ 상태 중 하나가 될 수 있고, “waiting-children” 상태가 될 수도 있습니다. waiting-children 상태는 해당 job이 모든 자식 job의 완료를 기다리고 있음을 의미합니다. 다만 waiting-children job은 직접 처리되지 않으며, 마지막 자식이 completed로 표시되는 즉시 대기 목록, delayed 집합(delay가 제공된 경우), 또는 prioritized 집합(delay가 0이고 priority가 0보다 큰 경우)으로 이동됩니다.